湖州学院2023年诚聘高层次人才(教师)公告
一、学校简介
湖州学院是一所全日制公办普通本科高等学校。学校前身是成立于1999年的湖州师范学院求真学院。2021年1月,经教育部同意转设为公办普通本科高校,更名为湖州学院。学校现为浙江省应用型高校建设试点院校。
学校坐落在山水清丽、交通便捷的国家历史文化名城浙江省湖州市。湖州拥有2300多年的建城史,素有“丝绸之府、鱼米之乡、文化之邦”的美誉,是“绿水青山就是金山银山”理念诞生地、美丽乡村发源地、生态文明先行地,拥有全国首个地市级生态文明先行示范区、绿色金融改革创新试验区、中国制造2025试点示范城市等国家级名片,新时代的湖州更是拥有“在湖州看见美丽中国”的亮丽品牌。
目前学校占地面积500余亩,规划中的新校区位于浙江省四大湾区之一的南太湖新区,规划用地1000亩。拥有工学、理学、经济学、医学、文学、艺术学等学科门类,现有以理工类专业为主的36个本科专业,全日制在校生近8000人,规划在校生规模达到10000人。
学校坚持高水平应用型大学目标定位,立足湖州,面向浙江,辐射长三角,围绕生态科技、智能制造、新能源、数字经济、生命健康、文化创意等领域,着力培养高素质应用型人才。现拥有机械工程、药学2个省一流学科,在电子信息、健康护理、经济贸易等方向建有省重点专业1个、省一流本科专业建设点4个、省新兴特色专业3个、省优势特色专业2个。
学校坚持人才培养中心地位,深入推进产教深度融合。坚守课堂教学主阵地,全面实施课程思政,全力打造高效课堂,立体优化育人环境,切实提升教育教学质量。紧密对接区域经济社会发展需求,积极构建协同育人机制,与行业企业合作共建实践教学基地,实现人才培养与社会需求的“无缝对接”。近三年,共立项省部级以上教学改革和育人项目30余项,学生获省部级以上学科竞赛奖项134项,创新创业竞赛奖项28项。学校办学质量和毕业生就业率连续两年在浙江省高校分类考核中位居前列。
学校坚持开放办学,积极拓展国内外合作伙伴,“远航计划”成效显著。与英国牛津大学、剑桥大学、日本早稻田大学、新加坡南洋理工大学等知名大学开展国际交流与合作,与浙江工业大学、杭州电子科技大学、浙江科技学院等高校开展学生访学交流合作,逾500名学生实现了国内外访学和出国留学的梦想。
面对新时代高等教育高质量发展机遇,学校将始终坚持社会主义办学方向,落实立德树人根本任务,努力提高学校核心竞争力,为长三角一体化发展提供人才支撑与智力支持,为加快 2建设全国知名、特色鲜明的高水平应用型大学的目标而努力奋斗!
二、引进待遇

三、岗位需求
(一)顶尖领军人才需求计划
面向全球,引进顶尖/领军人才。
涉及学科:计算机科学与技术、信息与通信工程、光学工程、材料科学与工程、控制科学与工程、机械工程、电气工程、护理学、药学、中国语言文学、新闻传播学、设计学、应用经济学、管理科学与工程、工商管理、马克思主义理论等学科。引进待遇“一人一议”。
顶尖人才包括:诺贝尔奖、菲尔兹奖、图灵奖等国际大奖获得者、海内外院士及海内外具有与此相当学术地位和成就的专家学者。
领军人才包括:浙江省“鲲鹏行动”计划入选者、小型国家院士、国家级领军人才、国家“万人计划”人才、国家杰青及海内外具有与此相当学术地位和成就的专家学者。
需求人数:根据学校学科发展需要设置。
(二)学科带头人、方向负责人需求计划



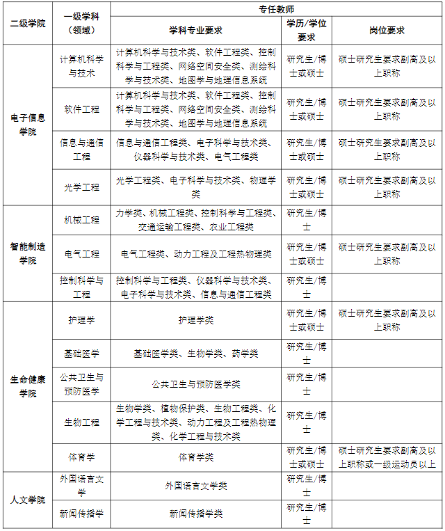
本次计划引进学科带头人、方向负责人共36名,学科带头人职称要求正高级,学科方向负责人职称要求副高级及以上。具体岗位及要求详见下表,应聘人员如有特殊业绩,经学校认可,博士研究生可不受学历学位、职称、学科等条件限制。
(三)教学、科研人员需求计划

引进各学科专业教学、科研人员共42名,要求博士研究生或硕士研究生(副高及以上职称等)。具体岗位及要求详见下表,如应聘人员有特殊业绩,经学校认可,博士研究生可不受学历学位、职称、学科等条件限制。
四、引进条件
学术领军人才(A类)
A1类:
院士、工程院院士、中国社会科学院学部委员、荣誉学部委员、发达国家院士,诺贝尔奖、菲尔兹奖、图灵奖、普利兹克奖等国际性重要奖项获得者,国家最高科学技术奖获得者,以及具有与此相当学术地位和成就的专家学者。
A2类:
国家自然科学基金杰出青年基金获得者、“长江学者奖励计划”特聘教授、国家“万人计划”杰出人才、国家级教学名师、国家“特支计划”领军人才、国家级引才计划入选者(创新人才长期项目,不含青年项目)、省“鲲鹏行动”计划入选者以及海内外具有与此相当学术地位和成就的专家学者。
学科带头人(B类)
B1类:
国家“特支计划”青年拔尖人才、国家自然科学基金优秀青年科学基金获得者、中科院“百人计划”入选者、百千万人才工程国家级人选、浙江省特级专家、浙江省“万人计划”杰出人才、浙江省“钱江学者”特聘教授、浙江省151第一层次人才工程入选者以及海内外具有与此相当学术地位和成就的专家学者。
B2类:
年龄一般不超过50周岁(业绩突出者可适当放宽),在教学科研一线工作,能够胜任本学科核心课程和前沿课程的讲授任务;具有正高级职称,且一般应具有博士学位或为硕士生导师,一般应具有国家“双一流”建设高校或重点研究机构学习或工作经历,在相关学科具有较高声誉以及海内外具有与此相当学术地位和成就的专家学者;具有很强的团结协作精神和学术组织管理能力,能统领现有学术队伍开展高层次的学科建设工作和学术活动。
近五年,具有本校认可的B2类人才相对应的科研学术成果。
学科方向负责人(C类)
年龄一般不超过45周岁(业绩突出者可适当放宽),在教学科研一线工作,能够胜任本学科核心课程和前沿课程的讲授任务;具有高级职称和硕士以上学位,国外一流大学、国家“双一流”建设高校、国内外著名科研机构培养的博士研究生优先,在本学科领域具有一定的影响力,学术科研业绩突出。
近五年,具有本校认可的C类人才相对应的科研学术成果。
学术骨干(D类)
年龄一般不超过40周岁(业绩突出者可适当放宽),在教学科研第一线工作,能够胜任本学科核心课程和前沿课程的讲授任务;具有高级职称,国外一流大学、国家“双一流”建设高校、国内外著名科研机构培养的博士研究生优先,在本学科领域有较强的研究创新能力和发展潜力,学术科研业绩较突出。
近五年内,具有本校认可的D类人才相对应的科研学术成果。
中青年人才(E、F类)
E1类:海内外优秀博士
1.年龄一般在35周岁以下,能够胜任本学科核心课程的讲授任务。
2.具有博士学位,国外一流大学、国家“双一流”建设高校、国内外著名科研机构培养的博士研究生优先。
3.近3年内,具有本校认可的E1类人才相对应的科研学术成果。
E2类:特殊学科的优秀博士
年龄一般不超过35周岁,能够胜任本学科核心课程的讲授任务;具有特殊学科、专业(计算机科学与技术、机械工程、控制科学与工程、电气工程、护理学、金融学、设计学、体育学、马克思主义理论)的博士学位,国外一流大学、国家“双一流”建设高校、国内外著名科研机构培养的博士研究生优先。
E3类:博士研究生
年龄一般不超过35周岁,能够胜任本学科核心课程的讲授任务;具有博士学位;有稳定的研究方向,发表过本学科高质量的科研论文,具备教师基本素质和一定科研能力。
F类:优秀人才
1.年龄一般在45周岁以下,在教学科研第一线工作,能够胜任本学科核心课程的讲授任务。
2.具有高级专业技术职务且具有硕士研究生学历学位,国外一流大学、国家“双一流”建 9设高校、国内外著名科研机构培养的研究生优先。
3.有稳定的研究方向,近五年主持或作为主要参与者参与过省部级及以上课题,发表过本学科高质量的科研论文,具备做教师的基本素质和科学研究的发展能力。
如有特殊业绩,经学校认可,A-F类人才均可不受上述条件限制,首聘期内目标任务根据实际另行约定。学科专业根据引进岗位特点并结合教育部学科目录设置进行审定,涉及相近、相关专业,按适岗优先、适当从宽的原则把握,并以学校认定意见为准。特殊学科人才的引进条件可适当降低,未达到高层次人才引进条件,而学科和专业建设急需的人才,经报校长办公会审议同意后,按急需人才引进。硕士研究生招录人数与通过资格复审人数达到1:3比例开考,博士研究生或具有高级职称的报名人员不受此限。
五、联系方式
联系地址:浙江省湖州市学士路1号湖州学院人事处
学校主页:https://www.zjhzu.edu.cn/
应聘人员填写《湖州学院人才应聘报名表》(见附件),连同个人简历及相关支撑材料(PDF或JPG格式)发至简历投递邮箱
投递简历邮件请备注:姓名+学历学位+应聘目标二级学院+引进类型

原文出自:https://rsc.zjhzu.edu.cn/2023/0104/c911a16290/page.htm
声明:凡本网注明"来源:XXX"的文/图等稿件,本网转载出于传递更多信息及方便产业探讨之目的,并不意味着本站赞同其观点或证实其内容的真实性,文章内容仅供参考。如其他媒体、网站或个人从本网站转载使用,须保留本网站注明的“来源”,并自负版权等法律责任。作者如果不希望被转载或者联系转载等事宜,请与我们联系。
相关文章
浙江中医药大学人文与管理学院2024年诚聘海内外英才公告
2024-08-05浙江工业大学地理信息学院诚聘英才
2024-07-29丽水学院2024年公开招聘高层次人才78名公告(专任教师)
2024-07-25嘉兴大学院士团队2024年第3季度诚聘英才
2024-07-16杭州电子科技大学信息工程学院2024年度招聘高层次人才公告(第二批)
2024-07-15浙江财经大学财政税务学院2024年诚聘海内外英才
2024-07-12嘉兴南湖学院2024年公开招聘高层次人才和骨干教师公告
2024-07-08浙江大学化学系2024年7月诚聘核磁领域海内外人才公告
2024-07-03宁波财经学院2024年招聘高层次人才的公告
2024-06-17宁波财经学院2024年招聘高层次人才的公告
2024-06-15
海归QQ群申请加群请以“留学国家-目前所在地”格士发送请求,群有人数上限,每人只能加一个群。 |
|||
|---|---|---|---|
| 海归部落千人群 63984971 |
海归部落2号群 103237942 |
上海海归人才2号群 461068872 |
北京海归人才群 63984971 |
| 上海海归人才群 103237942 |
天津海归人才群 461068872 |
重庆海归人才群 172719654 |
山东海归人才群 462302845 |
| 江苏海归人才群 172331746 |
浙江海归人才群 314125833 |
江西海归人才群 463247306 |
福建海归人才群 457497619 |
| 安徽海归人才群 457823891 |
河南海归人才群 264015004 |
湖北海归人才群 109623634 |
湖南海归人才群 458690950 |
| 广东海归人才群 432013578 |
海南海归人才群 312160331 |
黑龙江海归人才群 312929192 |
吉林海归人才群 313316571 |
| 辽宁海归人才群 109899038 |
河北海归人才群 282994183 |
陕西海归人才群 315357786 |
甘肃海归人才群 315753165 |
| 宁夏海归人才群 517762915 |
青海海归人才群 319457961 |
四川海归人才群 517765170 |
云南海归人才群 432350311 |
| 贵州海归人才群 517766496 |
广西海归人才群 517767217 |
||



扫描二维码,关注 微信公众号